规划计划
您现在的位置:
首页
>
信息公开
>
ratbet雷竞技
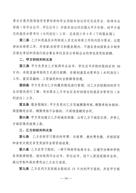
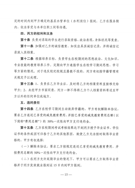
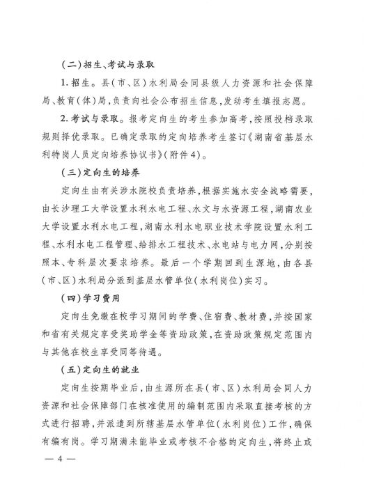
关于做好基层水利特岗人员定向培养工作的通知
发布时间:2020年07月20日 10:26
来源:湖南省水利厅
作者:
[打印文章]
[关闭窗口]
raybat雷竞技贴吧